第三波疫情杀来:俄罗斯突然严重,印度危险!
〖壹〗 、第三波疫情主要指印度、俄罗斯、印尼 、巴西、土耳其、非洲等国家确诊病例暴增所引发的全球疫情新态势 ,其中俄罗斯疫情突然严重,印度形势尤为危险 。俄罗斯疫情情况疫情严重程度:俄罗斯处在明显的疫情上升期。4月7日消息显示,过去24小时 ,俄罗斯新增1154例新冠肺炎确诊病例,累计达7497例。

〖贰〗 、国外第三波疫情的来临与多数国家抗疫效果不佳,凸显了中国抗疫方式的有效性 ,中国抗疫方式是建立在财政、科技生产和社会组织能力基础上的全面、严格且科学的体系 。多数国家抗疫失败的类型与原因 有实力但施政混乱:以英美为代表,虽有疫苗 、资金、科技和时间优势,但政府自大、拖拉 ,个人主义盛行。
〖叁〗、新变种出现:印度发现Delta+变种病毒,具有传播性更强 、和肺部细胞结合能力更强、可能降低单株抗体反应能力三大特点,这进一步加剧了专家对印度第三波疫情爆发的担忧。印度政府官员和公共卫生专家认为第三波疫情不可避免,可能从9月至10月开始 。
〖肆〗、疫情的终结与长期影响第三波疫情与消失:1919年春第三波疫情死亡率下降 ,1920年初病毒突然消失,原因至今未明,可能涉及病毒变异 、群体免疫或环境因素。科学研究的推动:疫情促使人类加强流感病毒研究 ,1933年科学家首次分离出甲型流感病毒,为后续疫苗研发奠定基础。
〖伍〗、新型冠状病毒的传播水平居高不下,印度将不可避免地出现第三波疫情 。第三波疫情爆发的时间和规模尚不清楚 ,但应为此做好准备。根据世界卫生组织公布的数据,印度过去一周新确诊病例占世界总数的46%,新死亡病例约占世界总数的四分之一。
〖陆〗、第三波疫情导致工厂停工 缅甸疫情:缅甸在德尔塔变异株的肆虐下 ,疫情形势严峻。高确诊率和死亡率导致当地工业和制造业企业面临严重挑战,工厂停工 、园区关闭、员工放假等现象普遍 。缅甸的稀土世界有名,其生产中断将影响全球稀土市场的供应 ,进而影响新能源、电子等产业的发展。

钟南山:疫情未来10天至两周或迎来高峰期
〖壹〗 、钟南山判断疫情未来10天至两周或迎来高峰期,是基于对疫情传播规律、防控措施效果及现有数据的综合分析得出的结论。具体分析如下:疫情传播规律与防控措施效果钟南山指出,当前全国疫情仍处于上升期,但政府采取的延长假期、交通管制 、公共场所体温检测、宣讲防护知识等措施 ,有效阻断了传染源,减少了二代、三代传染的可能性 。
〖贰〗、关于疫情高峰:此次疫情有望在未来10天至两周左右出现高峰。
〖叁〗 、钟南山表示疫情不会全国性爆发,高峰可能在未来10天至两周左右出现。中国工程院院士、新型冠状病毒感染的肺炎疫情联防联控工作机制科研攻关专家组组长钟南山 ,在2019-nCoV肺炎疫情发生后,多次接受媒体采访,对疫情进行了科学分析和研判 。
〖肆〗、钟南山院士:钟南山院士认为 ,此次疫情有望在未来10天至两周左右出现高峰,即高峰期将出现在本月12日至16日间。单广良教授:单广良教授认为,如果近来的新发病例基本上都是从已被隔离的密切接触者中发现的 ,那么在经过一个最长潜伏期后,也就是在元宵节前后,预计可以看到发病人数明显下降。
中国艾滋病疫情呈现以下特点和发展趋势
总结中国艾滋病疫情总体仍处于低流行水平 ,但感染人数持续增长,性传播主导 、高危人群多样化、地区差异显著等特点突出 。未来需通过技术创新、政策优化和社会动员,平衡隐私保护与公共健康,逐步实现“终结艾滋”目标。
中国HIV治疗现状整体呈现疫情低流行但防治形势复杂 、治疗格局多元化但存在诸多难点、患者需求推动治疗趋势变化等特点 ,未来将朝着更精准、高效 、改善患者生活质量的方向发展。疫情现状整体疫情水平:我国HIV/AIDS疫情持续控制在低流行水平,但疫情分布不平衡,波及范围广泛 ,影响因素复杂多样,防治形势严峻 。
传播趋势变化带来的挑战过去30年,中国艾滋病传播总趋势是:由异性和同性传播渠道感染的艾滋病直线上升 ,毒品注射和采集血浆、血液制品以及输血导致的艾滋病感染比例大幅度下降,母婴传播受到比较有效控制,感染渠道不详的病例越来越少。
我国艾滋病疫情总体呈现“低流行、高增长 ”趋势 ,整体感染率较低但新发感染者数量仍需关注,特定人群疫情流行度较高。疫情总体情况我国现存艾滋病病毒感染者和患者已超百万级别,但增速放缓。由于存在未被发现的感染者 ,实际感染人数可能更高 。
国内流行态势的变化:我国艾滋病整体处于低流行水平,但报告存活病例数持续上升。性传播是主要传播途径,占比高达98%以上。其中,男同性恋群体面临特殊挑战 ,其社交圈子相对特殊,在寻找爱情与陪伴的过程中,容易感染艾滋病病毒 。
世卫组织总干事谭德赛称疫情在全球不同区域呈现不同趋势
〖壹〗 、全球病例数反弹 ,实际感染或被低估过去一周,各国向世卫组织报告的新冠病例增加8%,超1100万例检测呈阳性。但世卫组织总干事谭德塞指出 ,这一数据是在部分国家大幅减少检测的背景下得出的,实际感染人数可能远高于报告值,甚至只是“冰山一角”。病例激增可能引发死亡人数再次上升 ,全球大流行尚未结束 。
〖贰〗、新冠病毒最大可能来源于自然界。世卫组织总干事谭德塞在例行发布会上明确表示,世卫组织相信科学和证据,截止到近来为止 ,所有的论文和证据都显示新冠病毒只来自于自然界。这一结论是基于对病毒基因序列、传播方式以及流行病学特征等多方面的深入研究和分析得出的 。
〖叁〗、当地时间7月13日,世界卫生组织总干事谭德塞在日内瓦举行的在线记者会上表示,新冠病毒仍是头号公敌,太多国家正朝着错误的方向前进。 疫情形势与政府行动 世界卫生组织警告 ,若各国政府不采取更果断行动,新冠肺炎疫情将会“越来越糟”。谭德塞指出,在没有采取或遵循已证实有效措施的地方 ,病例正在增加 。
〖肆〗 、当地时间5月5日,世卫组织总干事谭德塞宣布新冠疫情不再构成“世界关注的突发公共卫生事件 ”,张文宏表示病毒还会存在但大流行已经过去 ,梁万年称多领域将有新变化,且再次感染奥密克戎只有少数人需医疗干预。
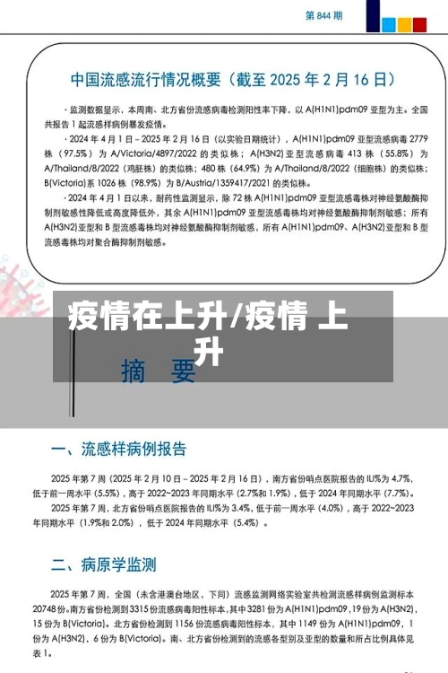
疫情上升期和发展期的区别
病例增长数不同,发展方式不同。病例增长数不同。疫情上升期是指是在一个局部的地方出现大量病例发生 ,发展期为缓慢增加 。发展方式不同。发展期是指疫情的传播会经历的阶段,主要有四个阶段分别是萌芽期、扩散期、爆发期和衰退期。疫情上升期是在一个局部的地方出现大量病例发生 。
新冠阶段四个阶段区别:第一阶段:疫情初期与防控启动阶段 这个阶段主要是指疫情刚刚爆发,病例数量开始上升 ,同时各地开始启动防控措施的阶段。疫情主要发生在武汉,且以输入性病例为主。第二阶段:局部社区暴发与防控强化阶段 随着疫情的发展,病例数量逐渐增多,社区成为防控的重点 。
月9日 - 7月12日 ,新增确诊病例在0 - 8例之间波动,新增无症状感染者从8例增长至61例,虽有一定增长 ,但整体规模较小。此阶段疫情处于初步发展阶段,传播范围相对有限。
东亚地区整体疫情形势地区同步性:从周边地区情况看,整个东亚地区同步处于新一波疫情上升期 。春节假期对疫情的影响人员流动加剧传播:春节假期期间 ,各地旅游景点人员密集,走亲访友活动频繁,人员流动量大。春节前的春运已加速JN.1变异毒株传播 ,春节期间出现爆发期的可能性较大。
疫情发展阶段:在疫情上升期或存在社区传播风险时,需提高检测频次并扩大采样点覆盖范围;在疫情平稳期则可适当降低密度 。防控资源匹配:需综合评估当地医疗资源 、财政承受能力及人员配置,避免过度投入导致资源浪费。例如 ,部分低风险地区通过优化现有医疗机构采样点即可满足需求,无需新建独立采样圈。
本文来自作者[linkustech]投稿,不代表联信号立场,如若转载,请注明出处:https://m.linkustech.com.cn/lianxin/1344.html
评论列表(4条)
我是联信号的签约作者“linkustech”!
希望本篇文章《疫情在上升/疫情 上升》能对你有所帮助!
本站[联信号]内容主要涵盖:联信号,生活百科,小常识,生活小窍门,百科大全,经验网,游戏攻略,新游上市,游戏信息,端游技巧,角色特征,游戏资讯,游戏测试,页游H5,手游攻略,游戏测试,大学志愿,娱乐资讯,新闻八卦,科技生活,校园墙报
本文概览:第三波疫情杀来:俄罗斯突然严重,印度危险!〖壹〗、第三波疫情主要指印度、俄罗斯、印尼、巴西...